n-tosch top
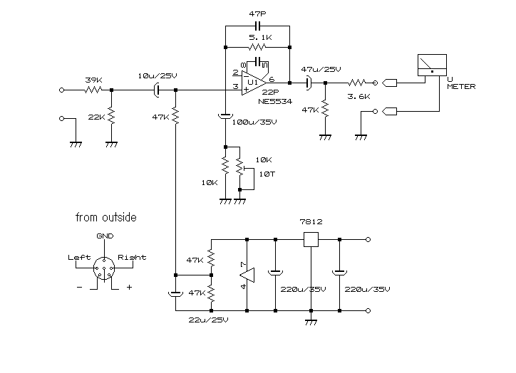
VUメーター
SSLのコンソールを引き取ってきたスタジオからProTools用に
どんなケースでも良いからVUメーターを作ってくださいと依頼
がありました。斜めの形状のケースは市販品では種類少なく特に
サイファムのメーターは奥行きが苦労します。また、自分でメー
ターパネルの穴を綺麗に空けるのは不可能ですのでなかなか進み
ませんでした。ガラクタの中からNEVEのVUメーターのパネ
ルが出てきたのでこれを利用して作ってみました。。

タカチのケースの前にNEVEのパネルを付けてしまいました
2006/7/10追加
BTS規格のVUメーター
Tech_top