n-tosch top
NEVE EX10884マイクアンプ
左の二つのSWはアウトトランスをリミッターのアウトに入れるかサブアウトに
入れるかの切り替えです。真中の二つはファントムです。
NEVE83010シリーズとV-1のHA部分はリミッターが違うだけで回路構成は非常に
似ています。熱の問題はありますがHA部分だけ1Uにまとめて見ました。
83010の基本構成

今回製作した1Uタイプ
HA部分だけでしたら電源は+-16Vとロジックの-15Vそれとファントム48Vですが
今回はアウトのトロイダルトランスをドライブするためにVシリーズにはかならず
入っているFETのバッファーのため+-24Vを必要とします。
その為に電源は5種類用意してロジックは-16Vからダイオードを直列に入れています。
EX10884を働かす為の結線は各種ロジックやコントロールを無視すれば次の結線でなんとかなります。
NEVEのモジュールは各部のアースが全て別々に出ており非常に難解な接続がなされていますが無視します。
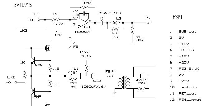
EV10915
FETバッファー部分は83011ステレオモジュールから外したEV10915です。このモジュールは
ICのドライバーとディスクリートのバッファーが入っており12Pのフレキシブルケーブルが
付いてます。オリジナルはIC部分は-10db,ディスクリート部分は+10dbのゲインがありますの
でIC部分はR2の4.7Kを10Kに変更します。ディスクリート部分はコネクター7番のR33をG
NDに落とすとそれぞれゲイン0dbになります。出力トランスに入っているコンデンサーと抵抗
ですが83011は抵抗の値が33Kになっていました。その他リンク2を切断して使いました。
MicアンプとLineアンプに出力を追加する。
NEVEのVシリーズは非常に複雑に出来ています。オーディオのGND関係だけでなくロジックもなんでも
出来る様にできています。また基板の共通化も非常によくできており配線図なしで解析するのは大変です。




それぞれの回路はMIC/LINEの切り替えスイッチで選択されない場合は4.7Kの負荷でFETにより
アースに落とされますので今回の様に使うには非常に苦しい使い方ですが問題はありませんでした。
但しレベルは少し減少します。
MIC/LINEの切り替えスイッチ
EX10844の場合はこのスイッチが一回路空いてますのでダイレクトアウト用の切り替えをここでやります。
この様にして1Uに全てを組み込みましたが問題があります。試作ですのでパネルは2mmで作りましたが
重量が約6Kgありますのでラックマウントでパネルが曲がる可能性があります。またVシリーズもモジ
ュールは凄い熱がでますこれを1Uに組み込んだのですから相当の発熱です。結果としては2ch仕様でH
AとEQをモジュールのオリジナル構成で入れて3Uタイプで組み立てるのが無難であると思います。
Tech_top