n-tosch top
モニターセレクト回路
2005.3.15
大型コンソールには必ずついているモニターセレクターですがそれなりの機能をつけると結構大掛かりになります。
S-mixのタイプIを作る時FETスイッチやVCAを使う方法も検討しましたが結局はリレーを使うことにしました。
モニターですから良い音はあたりまえなのですが個性がありすぎてはモニターになりません。
マイクアンプ・イコライザー・コンプなど各社の物を使ったときにその個性がしっかりと出るというのが肝心です。
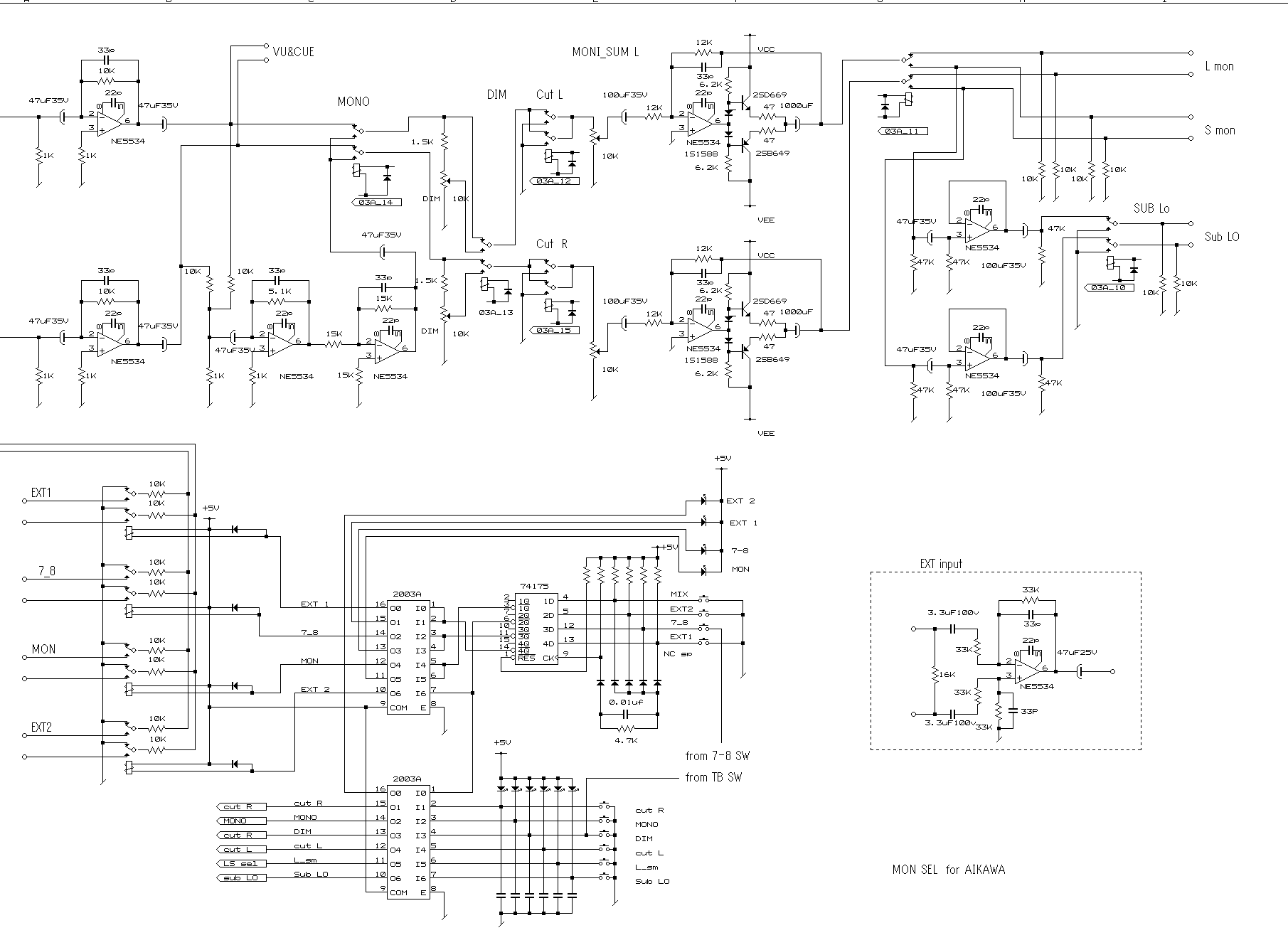
この配線図は最近作ったマイクプリ兼用のS-mixに使ったものです。。

オーディオのインプットですがわざわざミキシング回路を使っているのは小型リレーでの切替時のノイズの
発生が少なくなるのとミック信号とCDを同時に聞きたい時などわざわざインプットに立ち上げなくても聞
く事が出来るようにするためですがこの機能はS-mixを使っている方には非常に喜ばれています。MONOに切り
替えた場合はミックスするのですが反転するので反転用のOPアンプとゲインを6db落としています。ここの
抵抗の値ですがSSLのマザーボード関係の配線図みていたら同じ抵抗値が付いていた部分があり24系列の
抵抗で済まそうと結構同じ考えで作るものだと感心した事があります。このボードには関係ないのですがフ
ァントムの48Vの回路でもアイドリング電流にもとずいて計算し抵抗値を決めたのですが海外サイトでも同
じ抵抗値を採用している配線図を見つけてとても嬉しく思った事があります。
写真の物はS-mixタイプI用のものなので配線図とは違っていまが右側の部品配置図は上記の配線図のものです。
基板サイズは123×180でジャンパー線を多用して2.54ピッチでまとめてありますが74HC175の部分だけ1mmピ
ッチがあります。それでもその気になれば万能基板での製作も可能ですので参考にしていただけたら幸いです。
私の場合はローランドのCAMM2で削っています。リレーは松下のTF2の5V、切替スイッチはEAOを使ってLE
Dは押野の5VのLEDタイプを使っています。MIXのスイッチ部分コンデンサーは47uFにして時定数を持たせ他の
スイッチと同時に押すことにより同時モニターが出来るようにしています。この74HC175タイプのセレクターはM
CIを改造した頃から使っていますのでもう20年ほどになりますがそろそろ他の回路を考える時期にきているかも
しれません。
EXTインプットに関して
上記の配線図に書かれていますが基板部分に含まれていないのがEXTインプット回路です。
この部分はS-mixのインプットにも使っていますがOPアンプを使ったごく普通の回路です。
私のところでは4インプットと2インプットタイプの基板を作ってあります。
Tech_top