n-tosch top
2008.3.23
ヘッドフォーンアンプの二電源化
S-mixもtype5&6になりSSLの基板ではなくオリジナルやQ/eight,NEVE等を使い始めると
電源で悩みます。±18Vとロジック関係でやってきましたがQ/eightやNEVEのアウト回路
は最低でも片側24Vは欲しい所です。1Uタイプではトランスを二個使っていますが3Uタイ
プでは何とか一つで済ませたいところです。トランスメーカーに相談しても現在使って
いるR-80タイプでは4巻線がオーディオ用としては限界であるとの返答を頂いていました。
しかたなくトランスの上に電源基板を載せ、スペースを確保してトランスと電源基板を二
組搭載して間に合わせる事にしましたが気分的には面白くありません。そこで各部の見直
しをするついでに原価計算もやり、今年はS-mixの新規受注分から大幅値上げをする事に
しました。
3Uタイプの電源部です。プリント基板の下にR-20を入れて大きなトランスR-80の上に新たに24V用のプリント
基板をのせるのですがスペーサーを付ける関係からどうしても基板が大きくなり電源の他になにか載せる物は
ないかと考えたらヘッドフォーンアンプが良いかな?と思った瞬間に気づいた事があります。丸型のトロイダルに
巻線を追加しているのを見たことがありこのRトランスに追加で巻いたらどうかと考えました。

右上の放熱板部分が現在のヘッドフォーンアンプで古いICを使っています。S-mix typeIは小さなスタジオなら
メインミキサーになる欲張り設計でヘッドフォーン端子から10mの長さでNS-10Mがガンガン鳴らせる仕様です。
そのため、ロジックとヘッドフォーン用電源に結構な電流を確保し、モニターとキューのミキシング回路等も付け
複雑な事をやっていましたが、最近は小型ミキサーが安く買えるのでその必要も無くそれほどのパワーも不要な
為、現在の12V電源の容量を下げる意味でも他の回路の電源と共用できる±18V電源のヘッドフォーンアンプ
を作る事にしました。

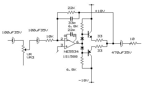
昔の資料を捜してみましたが見つからず結局はお決まりの回路で試作して、大体上記の定数になりました。
エミッタ抵抗を33オームとしたのでアウトのコンデンサーは470uFにしましたがまだまだ実験中です。。

どうせなら修理に来ているtypeIをグレードアップしてやれと同じサイズの基板に組み込みました。
type-Iに組み込んだ状態です。12Vから9Vに落とす三端子電源もなくなりすっきりしたぶんハムも減ったのですが
まったくなくなった訳ではなく、ヘッドフォーンアンプ組み込みの難しさを痛感します。1UのS-mixでも皆さん簡単に
「ヘッドフォーン端子を付けてください」と言いますが「5万円追加ならやるよ」と何度おもった事かわかりません。
そのような事もあり昨年の秋から強力バージョンを作っていたのですが「納期が遅い」と言う事で未完成で終わりました。
そこで電源ですがメーカーにしつこく問い合わせた結果リーケンジの問題と小電流ならなんとかなるかも知れない
との回答を頂いたので現在±18V,24Vとロジック用の電源の設計を初めトランスを試作してもらうことになりました。
type-Vはオプションでトランスin/outがつきますのでリーケンジの問題は残るかもしれませんが他の方法でカバー
するしかないと思っています。
ヘッドフォーン用アンプと言っても従来のバファーと変わらないじゃないか?と思う人もいるかもしれませんが昨年の春
白金のスタジオのキューボックス数種類の修理と某スタジオキューボックスのジャンクの解析をやりましたがそれほど
大げさに考えるほどのものではないと思っています。ただ、トランジスタではなくFETでドライブはしてみたいと思っています
20年以上前ですがMOS-FETで8Wのパワーアンプを作った時にJBLの4311を鳴らしてみましたがとにかく低音のダンピング
の良さには驚きました。NEVEのV-1のFETの音はそれほど好きではありません。とは言いながらもそれをリファレンスにして
エヌトッシュの商品は作られてきました。それとエミッタ抵抗は非常に重要です。
Tech_top