n-tosch top
NEVE EX11216  Line buffer amp
2007.7.1


S-mix にバランスタイプのダイレクトアウトをつける。



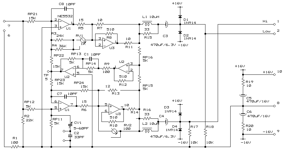
NEVEのVシリーズのモジュールに入っているOPアンプの集合基板です。5532が3個
で非反転増幅器になっています。集合抵抗を使っているのとバランスアウトが気に
なっていたので実験してみました。以前使っていたタスカムのM-600も集合抵抗を
使っていて非常にしまった音がしていたのを思い出しました。



回路は非常に難解です。ただ今回の依頼のS-mixtyoeVIは1-8のインプットにDVD用に
ダイレクトアウトを付けてくれと言われています。以前にもダイレクトアウトはガク
トバージョンでつけたのですが反転増幅器の二段重ねで場所をとるのが欠点でした。
とりあえず電源つけて鳴らしてみました。音は問題ありませんF特も申し分なしです。
で優れているのはバランスアウトの−側をグランドに落としてもアウトのレベルが変
わりません。歪も変わりません。これはもうすごいものです。ドライブ能力にちょっ
と疑問は残るのですがとりあえあず今回このカードを採用することにしました。




上の写真は2Uタイプのケースにつけた状態です。基本的にXLRは24mm間隔で使っています。
4ch分を一枚の基板にしていますがなにせこのEX11216はサイズが大きいので普通に使う
と倍の大きさになってしまいます。そこで立てる事にして、基板を試作してサイズの確認
をして見ました。上出来と思って付けてみたらXLRコネクターの足が隣のXLRの頭にぶつか
ります。そこでノイトリックの頭の部分を削りとると問題なく24mm間隔で並べる事が出来
ました。(ちょっと邪道かも)




こちらの写真は3Uタイプのケースに取り付けた状態です。1-8がトランスインプットになりま
すので重量の関係でトランスは一番下になります。上にトランスレスinputとDoutが付きます
。縦方向のサイズも問題なく上段と中段に取付できます。卓の構造上この基板は6dbのゲイン
がありますので今回は10KのVRをつけてアウトレベルが調整できるようにしました。トリマ
ーの値が5-60PFと書いてあるのがちょっと気に掛かります。今度じっくりと確認してみますが
電源部分のコンデンサーの耐圧が16Vとなっておりいつもの癖で18Vかけたらパンクしました
ので35Vに交換してあります。いずれにせよこのアンプもすばらしい特性です。じっくりと解
析してみたいものです。


Tech_top